四季报复盘2025AI算力:“在贯穿全年的质疑声中持续上涨” 同泰基金陈宗超:AI新康波主战场在中国南宫28官网- 南宫28官方网站- APP下载
2026-01-17南宫28官网,南宫28官方网站,南宫28APP下载公募基金2025年四季报陆续披露,同泰基金经理陈宗超管理的两只产品——同泰数字经济A与同泰新能源优选1年持有A的四季报已率先公布。目前,陈宗超在管规模为5.18亿元。
从同泰数字经济A四季报来看,这只名为“数字经济”的基金,已进化为一只“AI算力硬件基金”。相较于三季度,其持仓完成了一次显著的聚焦调整。
持仓数据显示,四季度末其前十大重仓股合计占基金资产净值比例高达66.51%。其中,中际旭创、海光信息、新易盛、寒武纪四只核心算力标的占据了前四位,合计占比超过34%。
从调仓路径分析,陈宗超清退了工业富联、沪电股份等泛科技硬件股,并对核心持仓进行了结构性调整。尽管对期间涨幅巨大的中际旭创进行了部分减持,但通过大举增持海光信息(持股数从6.9万股增至11.72万股)和新易盛,进一步强化了对国产AI算力链的布局。此外,杰瑞股份、小鹏汽车-W等新面孔的加入,则显示了其投资视野向AI赋能高端制造与智能驾驶方向的延伸。
他开宗明义地指出,“全球未来在科技,科技未来在中国”,并认为人工智能已开启了新一轮的康波周期,而这次的主战场将从西方回归中华大地。
回顾2025年的市场起伏,陈宗超观察到,以AI算力为首的科技股“在各种质疑声中持续上涨”,每一次被市场广为流传的利空“逻辑”带来的股价下跌,回头看都成为了较好的买点。他总结道,这一年的科技投资主线是AI算力,其中“业绩持续释放的白马股,是贯穿全年的主线,而部分环节的技术、客户突破,成为阶段性的黑马”。
这种市场表现背后,是他所看到的关键拐点:2025年初中国公司DeepSeek的开源突破,首次让全球投资者相信中国在人工智能领域拥有迅猛追赶甚至局部反超的能力;同时,海外AI公司付费用户数与算力消耗的增长,意味着行业“终于形成了从资本支出到产生营收的商业闭环”,彻底打消了市场对AI只烧钱不赚钱的担忧。
基于此,陈宗超对未来投资方向表达了坚定信念。他将中国半导体和国产AI算力产业链置于核心位置,认为该行业当前处于“万事俱备,只欠东风”的状态,而国家强有力的产业扶持政策正是这股期待已久的“东风”。因此,他明确表示,“以AI硬件、AI算力国产化为主的科技股将是未来3-5年的投资主线”。
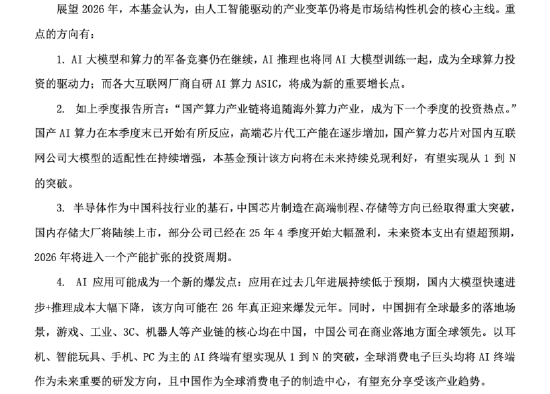
展望即将到来的2026年,陈宗超相信“由人工智能驱动的产业变革仍将是市场结构性机会的核心主线”,并重点勾勒了四大方向:
其一,AI大模型与算力需求的军备竞赛将持续,推理与训练将共同驱动全球算力投资,互联网大厂自研AI算力芯片将成为新增长点;
其四,随着国内大模型快速进步与推理成本大幅下降,AI应用可能在2026年真正迎来爆发元年,而中国作为全球消费电子制造中心与众多产业链的核心所在地,拥有最多的落地场景,有望充分享受这一产业趋势。
“人生发财靠康波,人工智能已开启了新一轮的康波周期。这次AI的主战场,将从西方回到中华大地!”陈宗超总结道。返回搜狐,查看更多


